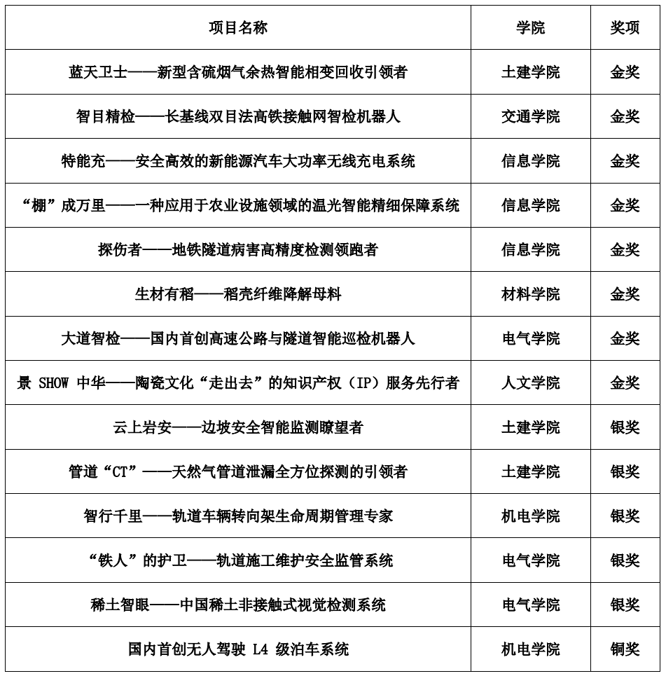
近日,在第十三届“挑战杯”江西省大学生创业大赛终审决赛中,beat365选送的14个项目经过资格审查、省级复赛、线上路演答辩等程序,取得了8金5银1铜的优异成绩,获奖数量再创新高,金牌数位列省内高校第二。

本届“挑战杯”大学生创业计划竞赛由共青团江西省委、江西省教育厅、江西省人力资源和社会保障厅、江西省科学技术协会、江西省学生联合会等单位联合主办,共设有科技创新和未来产业、乡村振兴和农业农村现代化、城市治理和社会服务、生态环保和可持续发展、文化创意和区域合作五个组别,共收到全省117所学校推荐的作品738件,经竞赛评审委员会前期初审、复评,最终确定入围决赛作品502件,入围决赛终审答辩作品140件。
beat365高度重视此次“挑战杯”赛事,积极筹备、精心组织,形成了院赛、校赛、重点项目培育为一体的作品培育和选拔体系,吸引了2128支团队、5971人报名参赛,覆盖所有二级学院,有力提升了学生的科研精神和创新能力。